代谢功能障碍相关脂肪性肝病(MASLD)影响着全球数以亿计的患者,正带来日益沉重的健康负担。然而,面对这一广泛流行的疾病,全球范围内获FDA批准的特效药物却寥寥无几。当前,临床迫切需要能够全面应对肝脏脂质堆积、纤维化乃至体重管理等核心问题的全新药物疗法。
MASLD与2型糖尿病关系密切,均以胰岛素抵抗为核心共同病理机制。Imeglimin(商品名Twymeeg)作为新型口服降糖药,能改善胰岛素分泌并提高胰岛素敏感性,于2021年6月率先在日本获批上市。然而,其对MASLD的疗效目前仍缺乏系统性研究。
近日,广州医科大学附属妇女儿童医疗中心李卫、夏慧敏、张锐忠团队联合南京大学聂运中团队及日本群马国立大学白川纯团队,在Metabolism(IF=11.9)上发表研究,首次揭示imeglimin通过靶向PEN2激活AMPK通路改善MASLD的分子机制。

本研究证实,imeglimin能够同步改善葡萄糖耐量、增强胰岛素敏感性并减轻肝细胞脂毒性,从而延缓MASLD的疾病进展。这些作用均通过PEN2-AMPK通路实现。

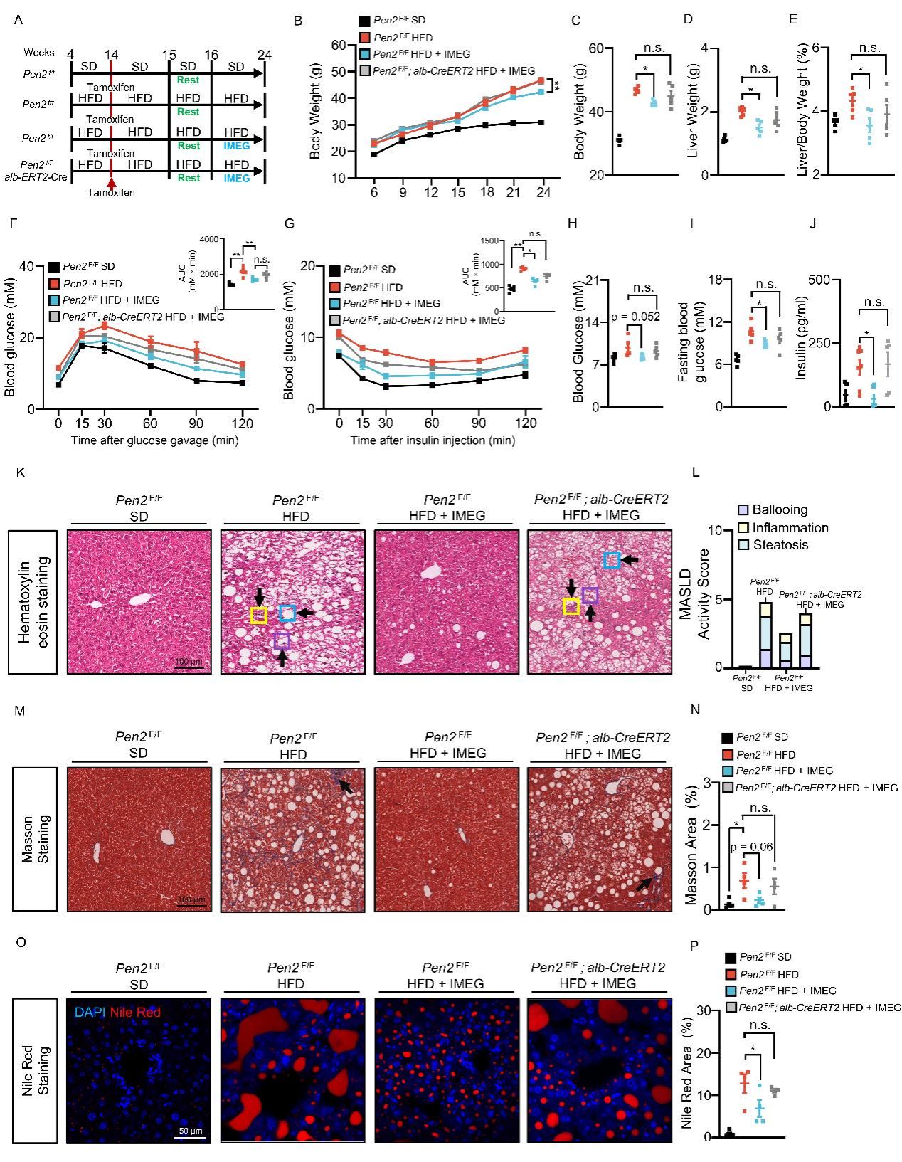
本研究采用持续44周、脂肪含量>60%的高脂模型,该模型能准确模拟MASLD相关病理进展,包括胰岛素抵抗、高血糖、脂肪性肝炎及纤维化。在此严谨模型中,团队证明imeglimin显著改善MASLD相关病理指标。

图1. Imeglimin减缓MASLD的进展
接下来,团队鉴定出γ-分泌酶复合物组分PEN2为imeglimin激活AMPK的关键作用靶点。

图2. Imeglimin通过PEN2激活AMPK
团队进一步利用肝脏特异性Pen2基因敲除小鼠进行验证,结果显示imeglimin的疗效显著减弱。这证明了imeglimin通过PEN2-AMPK途径发挥其有益作用。

图3. PEN2是介导Imeglimin调控葡萄糖稳态及相关有益作用的关键分子
最后,团队还发现imeglimin可以保护人多能干细胞(hPSC)来源的肝细胞免受游离脂肪酸诱导的脂质蓄积。综上,本研究表明imeglimin通过靶向PEN2激活AMPK信号轴治疗MASLD,提示该药物有望成为未来治疗MASLD的新型药物。
本研究由广州医科大学附属妇女儿童医疗中心优生围产所李卫研究员、广州市妇女儿童医疗中心儿科外科及广东省结构性出生缺陷疾病研究重点实验室夏慧敏教授与张锐忠研究员、南京大学基础医学院免疫教研室聂运中研究员,以及群马国立大学生调所代谢疾患医科学白川纯研究员作为共同通讯作者指导完成。
广州医科大学附属妇女儿童医疗中心优生围产所博士后李婧禾、技术员曾欣以及广州医科大学博士研究生许威龙为共同第一作者。
该研究工作获得了国家自然科学基金、国家重点研发计划等项目的资助,并得到广州医科大学科研实验中心大型仪器分析测试平台在设备与技术方面的重要支持。此外,厦门大学生命科学学院林圣彩教授与张宸崧教授为本研究提供了细胞资源并参与了学术讨论。
1958-2025 广州医科大学
技术支持:信息与数据管理中心 学校地址:广州市番禺区新造镇(番禺校区),广州市东风西路195号(越秀校区) 邮编:511436